一、项目简介
(一)总体概况
“《中美人才培养计划》121双学位项目”是(教育部)中国教育国际交流协会(CEAIE)、中教国际教育交流中心(CCIEE)和美国州立大学与学院协会(AASCU)共同合作与管理的新型中美高等教育双向交流与合作项目,已列入“第七轮中美人文交流高层磋商机制”成果及“首轮中美社会与人文对话行动计划”执行项目。
CCIEE和AASCU选择中国和美国符合条件的高等院校作为该计划的成员单位,具体承担教学任务,截至2022年10月,有175所中美大学参加项目(其中:中方大学133所,美方大学40余所)。
截至2022年,有6300多名大学本科和硕士学生赴美方大学学习,2004-2022年共有十九届本科生和研究生同时获得中美双方大学毕业证书和学士(硕士)学位。
(二)具体内容
该项目分为两部分:本科生部分和硕士研究生部分。
本科生部分将选拔我校本科一年级学生,到美方大学学习第二、三年课程,然后返回我校学习第四年课程,满足要求的学生可在四年内同时获得中美大学本科毕业证书和学士学位。
硕士研究生部分将选拔我校硕士研究生一年级学生,到参加该计划的美方大学学习约3个学期,然后返回中方大学完成毕业论文,学生可在三年内同时获得中美大学研究生毕业证书和硕士学位。
(三)2023年美方大学目录


(美方大学具体招收专业详见2023年项目招生简章)
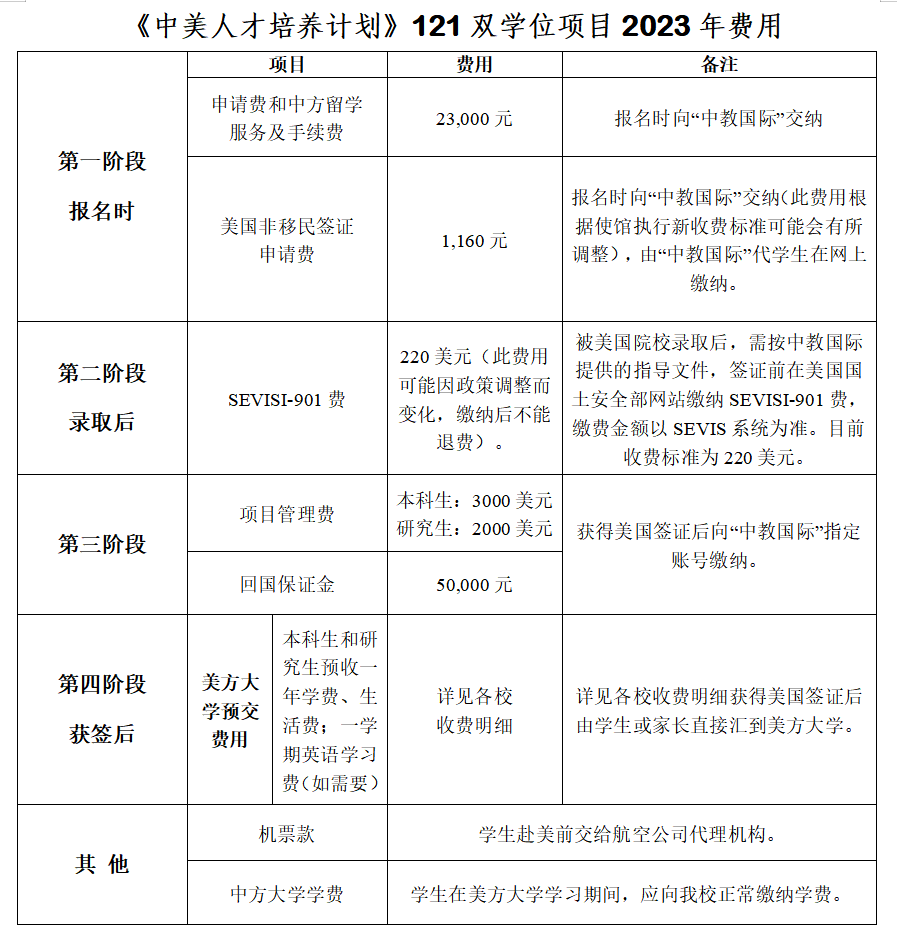
(四)收费标准
1、项目费用标准

2、美方大学费用




二、项目特点及优势
该项目具有项目历史悠久、参与院校多、专业选择广泛、节省时间和费用等特点。具体优势如下:
(一)、项目定位
中美人文交流机制教育领域成果项目。
(二)、平台优势
中美项目院校可在项目平台上进行多对多校际合作,中方学生可在项目平台上的美方高校中选择适合自己的学校和专业。
(三)、双学位优势
参加《中美人才培养计划》121双学位项目的本科生可用四年(硕士研究生三年)时间,同时获得中美两国大学毕业证书和学士(硕士)学位,所获得的文凭和学位均为中美两国政府及国际承认。
(四)、录取便捷
参加《中美人才培养计划》121双学位项目的合格学生,无需提供托福成绩即可申请,取得美方大学录取通知书和美国签证。
(五)、签证优势
项目学生统一办理签证,近6年来申请学生赴美签证率始终保持在99%以上。
(六)、保障优势
《中美人才培养计划》121双学位项目由中教国际教育交流中心和美国州立大学与学院协会主办和全程监管,同时所有中美项目院校均配备协调员老师对121项目学生进行全方位管理与服务。
(七)、就业优势
项目学生在中美两国建立了属于自己的社交群体和人际关系圈子,具有国际化视野和良好的英语水平,就业竞争力强,就业率为100%,每届均有多名毕业生进入世界500强企业工作。
(八)、深造优势
学生拥有美国大学学习的学术背景及熟练的英语语言能力,同时拥有中美两国大学的文凭和学位,申请更高学历教育时具有明显优势。据对2016-2022年毕业生不完全统计,70%以上的毕业生毕业后继续深造,就读硕士项目或硕博连读项目,毕业生申请世界排名前200位名校成功率在90%以上。
(九)、经费优势
《中美人才培养计划》121双学位项目的学生比本科四年全部在美国学习的留学方式可以节省50%以上的费用;为了支持《中美人才培养计划》121双学位项目的开展,多数美方院校给121项目学生提供数额不等的奖学金,进一步降低学生求学的经济支出。《中美人才培养计划》121双学位项目是对子女进行教育投资取得高回报的优选方案。
三、申请条件
1、招生对象:我校在读本科一年级学生、硕士研究生一年级学生。
2、本科生部分:一年级第一学期平均成绩不低于70分。研究生部分:大学本科阶段及研究生阶段成绩良好。
3.英语成绩良好(雅思、托福成绩请参看中教国际官网--美方院校要求:www.cciee121.com)。
4.身体健康,有良好的学习习惯,较强的独立生活及新环境适应能力,无不良嗜好。
5.无赴美拒签记录。
6.具有一定的经济能力,愿意遵守我校和项目的相关规定。
四、报名流程
1.请登录项目官方网站:www.cciee121.com查看《中美人才培养计划》121双学位项目的详细情况,2023年招生简章(附件1)
2.如有意向报名者,请于4月25日(周二)下午16:00前将海外交流项目报名意向表(附件2)填好后发送到hy@mnnu.edu.cn,并联系tyc5997太阳集团凌老师确认报名信息。
3.确认报名后请尽快登录报名网址: http://reg.cciee121.com点击“学生报名系统-2023年学生”进行在线报名。
4.按照简章要求准备相关纸质申请材料提交至tyc5997太阳集团(综合楼中区403室)。
5.领取并签订“《中美人才培养计划》121双学位项目出国留学服务委托合同(2022年修订版)”,并缴纳相关费用。
tyc5997太阳集团项目联系人:凌老师
联系方式:0596—2598865
地址:综合楼中区403室